产品概述
FYS氟塑料耐腐蚀液下泵,为江苏宇联机械集团有限公司研发生产。江苏联机械制造有限公司泵类产品有螺杆泵,单螺杆泵,料斗式螺杆泵,立式螺杆泵,单螺杆泵,G型螺杆泵,LG型螺杆泵,卫生级螺杆泵,长轴液下泵,耐磨液下泵,脱硫泵,自吸离心泵,磁力化工泵,强制循环泵生产厂家,钛合金强制循环泵,fjx强制循环泵,耐腐耐磨液下泵,石油化工流程泵。产品主要应用于石油、化工、造纸、火电、冶金、制药、食品、军工等领域,是中国石化、中国石油的供应商。
产品详情
一、FYS氟塑料耐腐蚀液下泵简述
FYS耐腐蚀液下泵为立式结构,是我公司结合国内外同类产品研制生产的一种单级单吸长轴式液下泵,氟塑料液下泵适用于输送温度在0℃-120℃,不含固体颗粒、有腐蚀性的介质。在使用温度和寿命上高于同行。FYS系列氟塑料液下泵所有与介质接触的部分全部包有氟塑料合金,下护套采用优质碳化硅制造,具有耐磨、耐腐蚀等优点,而且泵体、叶轮部分浸没在液体里,故占用较小面积,轴封无泄漏现象。FYS化工泵的转向应按泵所指方向起动,不能反转运行,起动时泵体必须淹没在液体中,液位高度必需高于叶轮中央线以上180mm。
二、FYS型号意义
例如:50FYS-25
50代表吸入口直径(mm)
FY代表立式液下泵代号
S代表氟塑料代号
25代表扬程(m)
三、FYS氟塑料液下泵结构示意图
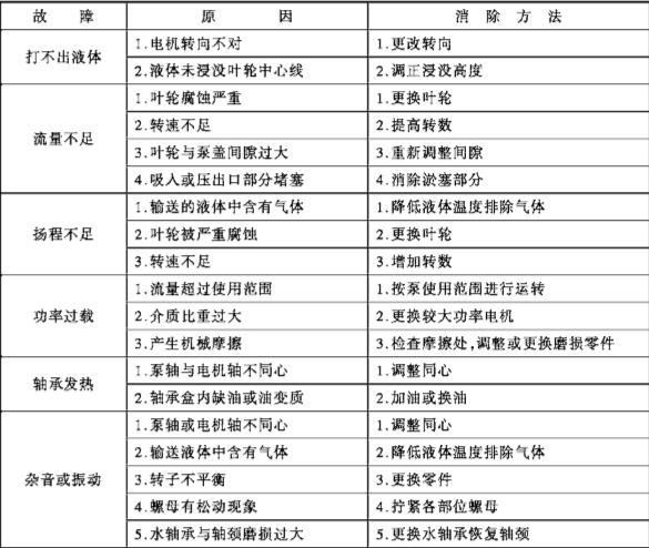
四、FYS氟塑料耐腐蚀液下泵可能发生的故障及消除方法

五、FYS氟塑料液下泵性能参数表
| 型号 | 转数(r/min) | 流量(m3/h) | 扬程(m) | 电机功率(KW) | 出口口径(mm) |
| 25FYS-6 | 2900 | 1.2 | 7 | 0.37~0.55 | 20 |
| 1.5 | 6 | ||||
| 2.5 | 5 | ||||
| 25FYS-16 | 2900 | 1.5 | 17.5 | 0.55~0.75 | 20 |
| 2.5 | 16 | ||||
| 3.5 | 14.5 | ||||
| 32FYS-20 | 2900 | 3.5 | 22 | 1.1~1.5 | 25 |
| 5.5 | 20 | ||||
| 7.5 | 16 | ||||
| 40FYS-20 | 2900 | 5 | 22 | 1.5~2.2 | 32 |
| 7.5 | 20 | ||||
| 10 | 16 | ||||
| 1450 | 2.5 | 5.5 | 0.37~0.55 | ||
| 3.75 | 5 | ||||
| 5 | 4 | ||||
| 50FYS-25 | 2900 | 12 | 28 | 3~4 | 40 |
| 17 | 25 | ||||
| 25 | 16 | ||||
| 1450 | 6 | 7 | 0.75~1.1 | ||
| 8.5 | 5 | ||||
| 12.5 | 4 | ||||
| 50FYS-50 | 2900 | 7.5 | 52 | 5.5~7.5 | 32 |
| 12.5 | 50 | ||||
| 15 | 48 | ||||
| 1450 | 3.75 | 13 | 1.1~1.5 | ||
| 6.3 | 12.5 | ||||
| 7.5 | 12 | ||||
| 65FYS-20 | 2900 | 15 | 21.5 | 4~5.5 | 50 |
| 25 | 20 | ||||
| 30 | 18.5 | ||||
| 1450 | 7.5 | 5.3 | 1.1~1.5 | ||
| 12.5 | 5 | ||||
| 15 | 4.5 | ||||
| 65FYS-32 | 2900 | 15 | 34 | 5.5~7.5 | 50 |
| 25 | 32 | ||||
| 30 | 30 | ||||
| 1450 | 7.5 | 8.5 | 1.5~2.2 | ||
| 12.5 | 8 | ||||
| 15 | 7.5 | ||||
| 65FYS-50 | 2900 | 15 | 53 | 7.5~11 | 40 |
| 25 | 50 | ||||
| 30 | 47.5 | ||||
| 1450 | 7.5 | 13 | 2.2~3 | ||
| 12.5 | 12.5 | ||||
| 15 | 11.5 | ||||
| 80FYS-20 | 2900 | 30 | 23 | 5.5~7.5 | 65 |
| 50 | 20 | ||||
| 60 | 17 | ||||
| 1450 | 15 | 6 | 1.1~1.5 | ||
| 25 | 5 | ||||
| 30 | 4 | ||||
| 80FYS-32 | 2900 | 30 | 36 | 7.5~11 | 65 |
| 50 | 32 | ||||
| 60 | 28 | ||||
| 1450 | 15 | 9 | 1.5~2.2 | ||
| 25 | 8 | ||||
| 30 | 7 | ||||
| 80FYS-50 | 2900 | 30 | 55 | 15~18.5 | 50 |
| 50 | 50 | ||||
| 60 | 45 | ||||
| 1450 | 15 | 13.5 | 3~4 | ||
| 25 | 12.5 | ||||
| 30 | 11 | ||||
| 100FYS-20 | 2900 | 60 | 24 | 11~15 | 80 |
| 100 | 20 | ||||
| 120 | 16 | ||||
| 1450 | 30 | 6 | 2.2~3 | ||
| 50 | 5 | ||||
| 60 | 4 | ||||
| 100FYS-32 | 2900 | 60 | 36 | 15~18.5 | 80 |
| 100 | 32 | ||||
| 120 | 28 | ||||
| 1450 | 30 | 9 | 3~4 | ||
| 50 | 8 | ||||
| 60 | 7 | ||||
| 100FYS-50 | 2900 | 60 | 56 | 18.5~22 | 65 |
| 100 | 50 | ||||
| 120 | 44 | ||||
| 1450 | 30 | 14 | 5.5~7.5 | ||
| 50 | 12.5 | ||||
| 60 | 11 | ||||
| 125FYS-50 | 2900 | 120 | 61 | 37~45 | 100 |
| 200 | 50 | ||||
| 240 | 41 | ||||
| 1450 | 60 | 15 | 7.5~11 | ||
| 100 | 12.5 | ||||
| 120 | 10 | ||||
| 150FYS-20 | 1450 | 120 | 24.5 | 18.5~22 | 125 |
| 200 | 20 | ||||
| 240 | 15 | ||||
| 200FYS-20 | 1450 | 240 | 23 | 37 | 150 |
| 400 | 20 | ||||
| 460 | 18 |